Featured Post

21+ Huawei Y9 Vatan Bilgisayar

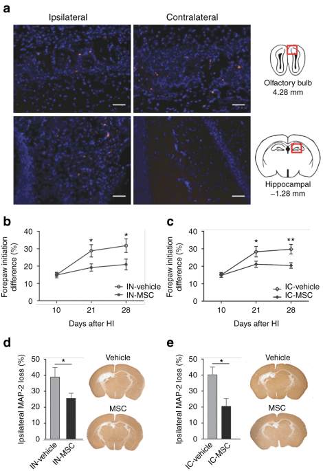
24+ Stem Cell Therapy For Brain Damage Pics

24+ Stem Cell Therapy For Brain Damage Pics. Stem cell therapy is causing excitement in the medical community because of its potential to treat tbi regardless of its origins or, in some cases, how long the damage has been in place.* all areas of the brain and spinal cord have a range of specialized cells. What is stem cell therapy for ms?

Cutting Edge MSC+ Stem Cell Treatment for Brain Injuries ...
Cutting Edge MSC+ Stem Cell Treatment for Brain Injuries ... from stemcellthailand.org
Currently, they are doing myopia and optic nerve studies. But it's going to take a lot more work and bumps in the road than a lot of charlatans would have you believe. Stem cell therapy for traumatic brain injury exploits this role by administering these cells in high concentrations directly in and around the damaged tissue, where they move forward with its self healing and repair.

Stem cells are nature's own transformers.

In oa, the cartilage covering the ends of the bones starts to deteriorate and wear away. Pathological analysis confirmed the spinal tumour. Due to the damage to brain tissues, neutrophins are produced in. Just brain cell damage from radiation, or brain cell damage from anything, like a stroke for example?

Comments